Index of /pub/net/bind/9.16.36/doc/arm/html/_images
Parent Directory
add-ds-1.png
add-ds-2.png
add-ds-3.png
add-ds-4.png
add-ds-5.png
add-ds-6.png
dnssec-12-steps.png
dnssec-8-steps.png
dnssec-inline-signing-1.png
dnssec-inline-signing-2.png
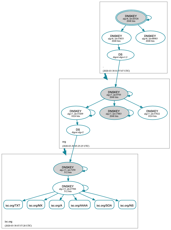
dnsviz-example-small.png
remove-ds-1.png
remove-ds-2.png
remove-ds-3.png
signature-generation.png
signature-verification.png
unsign-1.png
unsign-2.png
unsign-3.png
unsign-4.png
verisign-dnssec-debugger-example.png
Apache/2.4.66 (FreeBSD) Server at 210.146.64.7 Port 80