Index of /pub/lang/perl/CPAN/modules/by-module/MooseX/DAVIDNICO/ParsingPerl
Parent Directory
CHECKSUMS
Macrame-0.13.meta
Macrame-0.13.readme
Macrame-0.13.tar.gz
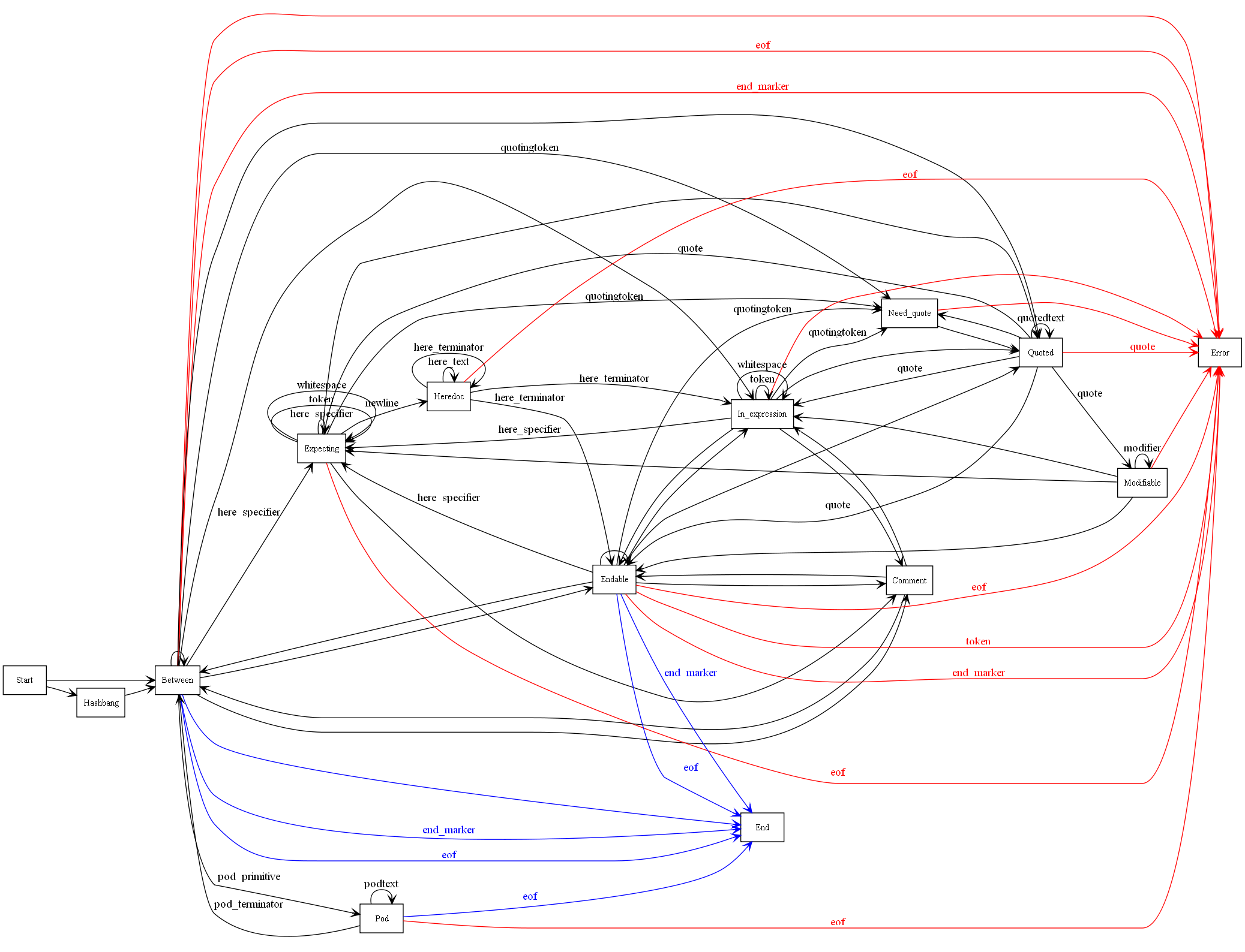
PerlState.png
PerlStateMachine.pl
Apache/2.4.66 (FreeBSD) Server at 210.146.64.7 Port 80