Index of /archives/text/CTAN/graphics/asymptote/LspCpp/third_party/rapidjson/doc/diagram
Parent Directory
architecture.dot
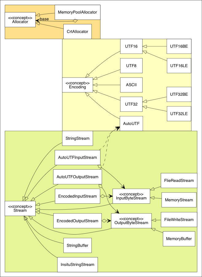
architecture.png
insituparsing.dot
insituparsing.png
iterative-parser-states-diagram.dot
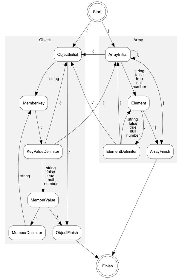
iterative-parser-states-diagram.png
makefile
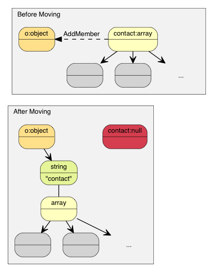
move1.dot
move1.png
move2.dot
move2.png
move3.dot
move3.png
normalparsing.dot
normalparsing.png
simpledom.dot
simpledom.png
tutorial.dot
tutorial.png
utilityclass.dot
utilityclass.png
Apache/2.4.66 (FreeBSD) Server at 210.146.64.7 Port 80